近日,Journal of Experimental Botany在線發表了山東農業大學丁新華教授課題組題為“Glutathione and neodiosmin feedback sustain plant”的研究論文,揭示了PTI和ETI誘導積累的代謝產物谷胱甘肽和新地奧司明觸發植物免疫反應的功能機制。

植物進化出PTI(pattern-triggered immunity)和ETI(effector-triggered immunity)兩道免疫防線以響應外界病原體入侵,微生物分子模式和病原體效應子可分別被細胞表面定位的模式識別受體(PRRs)和細胞內定位的核苷酸結合富亮氨酸重復受體(NLRs)識別,觸發PTI和ETI響應。植物甾醇、香豆素類、吲哚和氨基酸等代謝產物已被報道參與病原菌防御反應。而目前為止,由PTI和ETI激發產生的代謝產物及其它們在植物免疫中的功能和信號轉導途徑仍知之甚少。
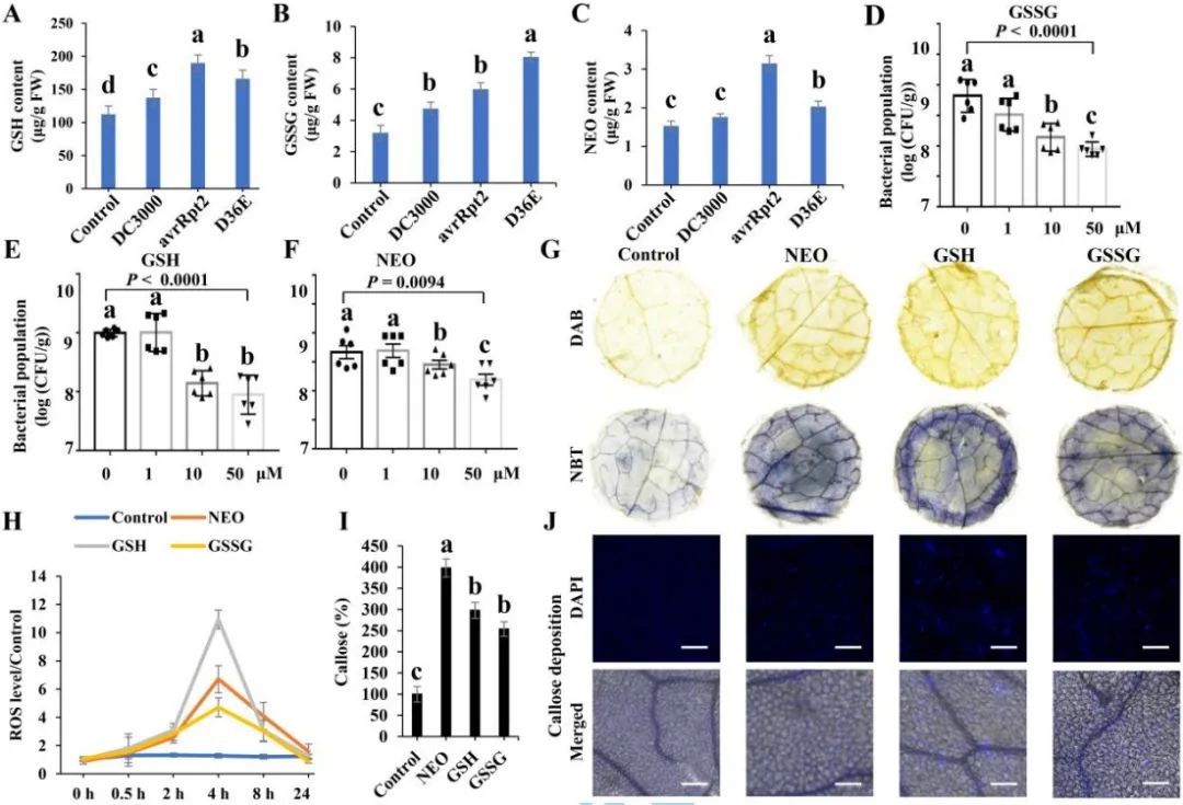
本研究代謝組學分析顯示,PTI和ETI誘發植物體內多種黃酮類化合物和氨基酸,及其衍生物的積累。值得注意的是,谷胱甘肽和新地奧司明的含量分別被ETI和PTI明確上調,進而顯著增強植物免疫。進一步研究發現,在模式識別受體/共受體(PRRs/coreceptors)突變情況下,谷胱甘肽和新地奧司明誘導植物免疫響應的功能喪失。另外,還原型谷胱甘肽突變體gsh1分析顯示,GSH1也是PTI和ETI所必需的。綜上研究有助于深入了解PTI和ETI信號在代謝物水平的正反饋閉環調節模式。

圖1. GSH、GSSG和NEO激活植物免疫

圖2. 谷胱甘肽和新地奧司明觸發植物免疫的工作模型。谷胱甘肽和新地奧司明是植物參與響應PTI 和ETI的關鍵代謝物。PTI 和ETI誘導產生的GSH、GSSG和NEO進而以模式識別受體/共受體(PRRs/coreceptors)依賴的方式激活ROS爆發、MPKs磷酸化以及PTI 和ETI相關基因的重編程。
山東農業大學作物生物學國家重點實驗室師資博士后路沖沖為論文**作者,丁新華教授為通訊作者。山東農業大學劉鷹高教授、李旭剛教授、董漢松教授,李洋副教授、尹梓屹教授、研究生王露露、博士姜炎柯,中科院分子植物科學**創新中心辛秀芳研究員,煙臺植保所劉保友研究員,以及山東蓬勃生物有限公司王慶彬、陳大印等參與了該項研究。研究工作得到了國家自然科學基金、山東省重點研發計劃、山東省高等學校青創科技計劃、山東省泰山學者計劃、山東省博士后創新項目和山東省自然科學基金等項目的資助。
原文鏈接:
https://doi.org/10.1093/jxb/erac442